2025/06/08 2

순수 자바로 스프링 빈 라이프 사이클 구현하기

이번 포스팅에선 Spring Bean LifeCycle을 깊이있게 파헤쳐보고 정리해보도록 하겠습니다. 코드는 깃허브를 참고해주시면 감사하겠습니다. 코드는 웬만하면 적지 않을 예정입니다. 제 블로그 포스팅은 기본적으로 코드를 되도록 적지 않는데 그 이유는 코드가 많아지면 설명해야할게 많아지고 그럼 가독성이 떨어진다고 생각하기 때문입니다. 또한, 저도 공부하면서 포스팅을 수백개 봤지만 사실 코드를 잘 안봅니다... 그리고 깃허브를 들어가서 실제 코드를 보면 아시겠지만 변수명과 함수명이 실제 스프링 프로젝트와 다른 부분이 있습니다. 그 이유는 실제 스프링 프로젝트는 훨씬 더 복잡한 계층 구조와 다양한 팩토리 클래스를 가지고 있습니다. 그래서 제 프로젝트는 최대한 가볍게 만들기 위해서 변수명을 조정했습니다. ..

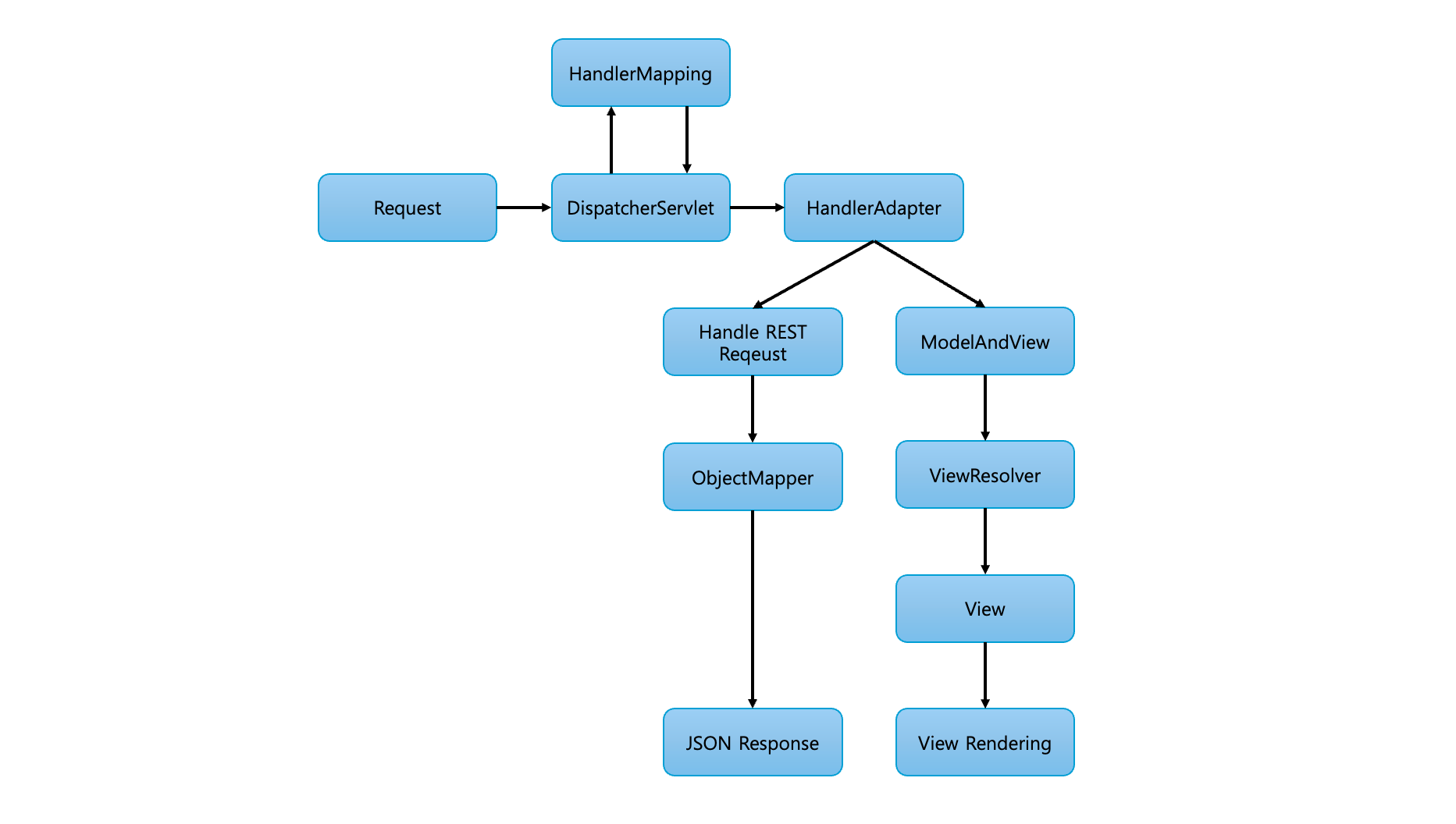
순수 자바로 Spring MVC 구현하기

이번 포스팅에선 Spring MVC를 깊이있게 파헤쳐보고 정리해보도록 하겠습니다. 코드는 깃허브를 참고해주시면 감사하겠습니다. 코드는 웬만하면 적지 않을 예정입니다. 제 블로그 포스팅은 기본적으로 코드를 되도록 적지 않는데 그 이유는 코드가 많아지면 설명해야할게 많아지고 그럼 가독성이 떨어진다고 생각하기 때문입니다. 또한, 저도 공부하면서 포스팅을 수백개 봤지만 사실 코드를 잘 안봅니다... 그리고 깃허브를 들어가서 실제 코드를 보면 아시겠지만 변수명과 함수명이 실제 스프링 프로젝트와 다른 부분이 있습니다. 그 이유는 실제 스프링 프로젝트는 훨씬 더 복잡한 계층 구조와 다양한 팩토리 클래스를 가지고 있습니다. 그래서 제 프로젝트는 최대한 가볍게 만들기 위해서 변수명을 조정했습니다. 사실 코드는 별로 중..